(原标题:“神油”还是智商税?一瓶卖300元的善百年二酯油,宣传能防阿尔茨海默症,律师:涉嫌违反广告法)
本文来源:消费者报道 作者:胡文静
一瓶500毫升的善百年二酯油,售价近300元,约为同规格普通食用油的30倍。然而,在品牌方高调宣称“显著降胆固醇、血脂、甘油三酯”“显著降低血尿酸水平”,甚至具有防治阿尔茨海默症等“神级功效”的吸引下,不少消费者为之买单。
《消费者报道》记者调查发现,这款宣称“多项专利加持”的高价油,商品包装上的批准文号只有“SC”食品生产许可证编号,本质为普通食品。而根据我国《广告法》, 除医疗、药品、医疗器械广告外,禁止其他任何广告涉及疾病治疗功能。我国《食品安全法》也规定,食品广告及食品和食品添加剂的标签、说明书不得涉及疾病预防、治疗功能。
“二酯油”是什么?
公开资料显示,广东善百年特医食品有限公司(下称“善百年”)成立于2020年。根据其官网信息,公司自称是“中国二酯食用油品类开创者”,年产能10万吨级,产品覆盖40%、50%、80%等不同浓度的甘油二酯油产品。
二酯食用油(Diacylglycerol oil)是以甘油二酯(DAG)为主要成分的食用油,而日常吃的食用油的主要成分为甘油三酯(TAG)。两者分子结构的差异导致代谢途径不同,前者在消化过程中不易被重新合成甘油三酯,可直接代谢消化并快速转化为能量,而后者则在消化代谢后容易转化为储能脂肪,使机体负担较大。因此,不少人认为,甘油二酯油比普通食用油更为健康,可以降血脂、减肥等。
不过,虽然甘油二酯是食用油脂中除甘油三酯外含量最多的天然成分,但常见天然食用油中甘油二酯含量仍非常低,其含量范围为0.8%(菜籽油)~9.5%(棉籽油)。“物以稀为贵”,甘油二酯油因而被赋予了高价值。
《消费者报道》记者梳理电商平台售价发现,善百年二酯食用油定价远高于普通食用油:500毫升装的善百年50%甘油二酯油券后价为294.6元/瓶,同规格80%含量款券后价更高达794.6元/瓶;而同规格的普通菜籽油、花生油仅售十几元或数十元。
图源:电商平台
即便在甘油二酯食用油这一细分品类中,善百年的定价也明显高于同类品牌。例如,金龙鱼丰益堂心轻怡甘油二酯食用油900毫升(50%甘油二酯含量)的券后价为89.9元,折合每100毫升约10元;长寿花轻酯甘油二酯食用油(50%甘油二酯含量)1升的券后价为188元,折合每100毫升约18.8元。而善百年50%含量产品(500毫升 294.6元)每100毫升约58.9元,约为金龙鱼同款的5.9倍、长寿花同款的3.1倍。
图源:电商平台
《消费者报道》记者调查发现,支撑善百年高定价的主要卖点是“健康”。其官网宣称“选健康好油,二酯含量是关键”,并强调“善百年甘油二酯油 甘油二酯含量高于传统食用油40倍”。在其电商平台官方旗舰店的产品详情页,更明确称“同样一滴油,减少50%脂肪摄入”。
图源:善百年电商平台官方旗舰店
事实上,虽然甘油二酯油的安全性已被广泛评估,原卫生部亦于2009年12月批准其为新资源食品,但关于降血脂、减肥等健康益处,目前科学证据依然不足。
值得一提的是,市面上的甘油二酯食用油并不“纯”,除了甘油二酯之外,还含有普通食用油中的主要成分——甘油三酯。以“善百年甘油二酯食用油40%”为例,根据其成分表,产品中甘油二酯含量≥40%,而甘油三酯含量≤58%。
根据国家卫健委规定,甘油二酯油的甘油二酯含量需达到40%以上,但消费者需要注意的是,尽管部分商家表明吃甘油二酯油能减肥,但食用甘油二酯食用油仍会摄入一定含量的甘油三酯,多吃也会导致发胖。
图源:国家卫健委网站
此外,并非所有的甘油二酯都像商家所宣传的那么健康。一般情况下,甘油二酯存在1,3-甘油二酯、1,2-甘油二酯两种异构体。研究表明,1,3-甘油二酯具有不同于甘油三酯的代谢通路,其摄入后不易在小肠上皮细胞中重新生成甘油三酯,进而减少了进入脂肪细胞中储存的甘油三酯脂滴,避免造成脂肪堆积。而1,2-甘油二酯与甘油三酯的代谢途径相似。
1,3-甘油二酯较1,2-甘油二酯具有更高的稳定性,天然油脂中1,3-甘油二酯及1,2-甘油二酯比例约为7:3。也就是说,有30%的甘油二酯或在代谢过程中形成新的甘油三酯。
善百年二酯油被指虚假宣传,曾被上海静安区市监局行政处罚
近日,《消费者报道》记者走访了两家善百年线下门店,发现除了售卖善百年食用油以外,店内还售卖鸡蛋及多款宣称“健康”的食品,现场偶有老年人进店咨询或购买鸡蛋。其中一家门店店员告诉记者,善百年食用油已售罄,暂时无货。“想要购买的话需要提前预定,(且)要订多一点。”
而另一家门店的店员在介绍“善百年二酯油”时直接声称产品“可降血糖、降血脂”。对于《消费者报道》记者提出的“为何产品包装上未标注相关功效”的问题,该店员则解释“一般产品上不会详细标注功效,但您主动询问的话我们会进一步介绍”,并强调该产品拥有多个专利加持。随后,另一名店员补充介绍称,该款食用油从7种油中提取制成,营养价值更丰富,且“食用后不易长胖,二酯油不易在体内沉积,脂肪也不容易堆积在血管里”。针对“胆固醇高的人食用该油是否能降低胆固醇”的问题,该店员表示,若长期食用该油且完全不食用甘油三酯油,会有一些辅助性作用。
善百年某线下门店 《消费者报道》记者 摄
不仅是实体门店,善百年官方账号在直播过程中同样存在宣传产品功效的行为,不断向观众表示该食用油可“降低体内甘油三酯含量”,还提及能够预防“脂某肪(注:直播间规避敏感词的话术)”的专利技术。
在讲解该技术时,主播手持“发明专利证书”向观众展示,证书中一行文字被红色框标注,部分关键字样被模糊处理,内容显示为“一种能够预防和XX脂肪X的甘油二酯……”。但记者仔细观察该发明专利证书发现,红色框标注文字上方清晰写着“一种能够预防和治疗脂肪肝的甘油二酯油的制备方法”。
图源:善百年食用油旗舰店直播间
随后,主播着重强调产品功效有“真人实测”支撑,并展示有“善百年双盲对照实验,8周118人真人实测”字样的牌子,称“只要8周,数值上显著地改变了。这款油三重功效、三重验证、三重保证。”
图源:善百年食用油旗舰店直播间
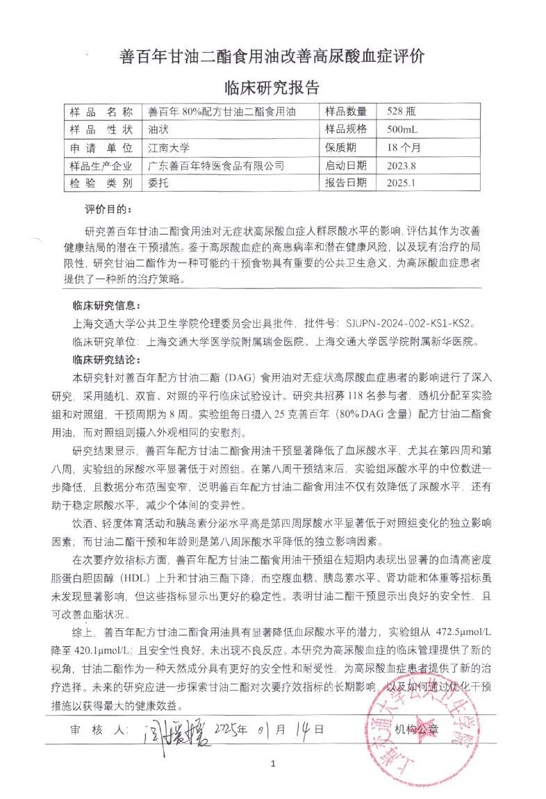
然而,《消费者报道》记者翻阅公开资料发现,主播所提及的“真人实测”系善百年甘油二酯食用油降尿酸随机对照临床实验。研究表明,善百年配方甘油二酯食用油具有显著降低血尿酸水平的潜力,实验组从 472.5μmol/L降至 420.1μmol/L,且安全性良好。而在次要疗效指标方面,善百年配方甘油二酯食用油干预组在短期内表现出显著的血清高密度脂蛋白胆固醇(HDL)上升和甘油三酯下降;而空腹血糖、胰岛素水平、肾功能和体重等指标并未发现显著影响。
图源:甘油二酯先端研究院
此外,《消费者报道》记者还在不同直播平台发现,善百年相关直播的评论区存在大量相似且重复出现的留言,如“油真的很好,吃过易消化,医生说有脂方(肪)肝,吃了半年明显有下降了”“我已经10年甘油三只膏(脂高),今年吃你家油降下来了,人也轻松很多!”等。
不同平台善百年直播间的评论区 图源:善百年食用油旗舰店直播间
此前,善百年二酯油已因类似虚假宣传行为被监管部门通报过。今年10月11日,上海市市场监管局通报老年人保健品虚假宣传专项整治成果,在其发布的老年保健品违法典型案例中,即涉及“善百年二酯食用油”(植物食用油)。
据上海市监局通报,今年4月,上海市静安区伦伦食品店在经营场所内向消费者口头推介普通预包装食品“善百年二酯食用油”(植物食用油)时,称该产品具有“降尿酸”“防老年痴呆”“清理体内垃圾、治疗便秘、减内脂”“降三高”等功效。经核实,所涉产品为预包装食品而非药品,不具备疾病治疗功能、功效,当事人推介时所宣传上述涉及疾病预防、治疗功能的内容没有依据。静安区市场监管局依据《反不正当竞争法》《食品安全法实施条例》相关规定,责令当事人停止并改正违法行为、消除影响,并根据具体情节从轻作出行政处罚,罚款人民币20万元。
律师:其宣传行为涉嫌违反《广告法》
《消费者报道》记者调查发现,这款宣称“多项专利加持”的高价油,商品包装上的批准文号只有“SC”食品生产许可证编号,本质为普通食品。根据我国法律法规规定,普通食品不得宣称保健功能,不得涉及疾病预防治疗功能。
善百年甘油二酯食用油的产品标签 《消费者报道》记者 摄
但在某社交平台官方账号中,善百年发布了多篇关于该食用油具有显著降胆固醇、血脂、甘油三酯的功效,显著降低血尿酸水平的潜力等相关内容。此外,善百年近期发布的海报中,使用了“善百年降血脂发明专利”“善百年减内脂发明专利”“善百年防治脂肪肝发明专利”“善百年降尿酸发明专利”“善百年降血糖发明专利”“善百年减重发明专利”的字眼。
官方账号甚至宣称产品具有防治阿尔茨海默症功效。此前,善百年就曾高调宣传该功效。公开资料显示,善百年围绕改善阿尔茨海默症开展了系列验证试验。斑马鱼实验表明,善百年50%配方二酯油具有防治阿尔茨海默症功效,从饮食角度为改善阿尔茨海默症提供了全新的解决方式。
图源:甘油二酯先端研究院
但记者仔细查阅该证书发现,证书中一栏小字标明:“细胞、斑马鱼、哺乳动物试验不完全对等产品在人体中的功效”。为何善百年仍大肆宣传其配方二酯油能帮助健康人群提前预防阿尔茨海默症,延缓阿尔茨海默症从轻度向重度发展的进程。善百年是否已开展对人体的相关临床试验?若仅以斑马鱼试验结果为依据,该数据是否足以支撑“善百年配方二酯油能帮助健康人群提前预防阿尔茨海默症”的宣传结论?
针对上述问题,《消费者报道》向善百年公司发送了采访函,但截至发稿日,未得到回复。
北京市京师(郑州)律师事务所欧阳一鹏律师表示,善百年食用油的宣传行为已涉嫌违反《广告法》第十七条的禁止性规定。该产品仅为普通食品(SC认证),却在宣传中声称具有“降尿酸”“防治阿尔茨海默症”“降三高”等疾病预防治疗功效,明显超越了普通食品的宣传边界。“根据《广告法》第十七条,除医疗、药品、医疗器械广告外,其他任何广告不得涉及疾病治疗功能。善百年作为普通食品,使用医疗用语进行功效宣传,已构成违法行为。”
欧阳一鹏律师续指,上海市静安区市场监管部门此前就类似行为对相关经营者作出的行政处罚,进一步证实此类宣传的违法性质。建议企业主动整改宣传内容,避免面临责令停止发布广告、罚款等法律后果。
参考文献:
1、国家卫健委.关于批准茶叶籽油等7种物品为新资源食品的公告(2009年第18号)
2、毛逸霖,周俊,陈凯,汪勇,张震.甘油二酯的代谢机制及营养功能研究进展[J].中国油脂,2023,48(11)
3、施丽娜,王亚群,王明星,王月华,程芳园,金俊,金青哲,吴港城,王兴国.甘油二酯的降血脂及控制体质量作用机制研究进展[J].中国油脂,2025,50(2)
4、钟碧莹,丁懿宁,吴炳鑫,林晋海,林泺琪,黄智威,林淼洋,徐丹苹.甘油二酯油对代谢综合征影响的研究进展[J].中国油脂,2022,47(10)
5、阮光锋.二酯油能减肥又能降血脂?真有那么好吗?
